每年的6月中下旬至7月中旬,我國長江中下游地區會持續出現陰雨天氣,而此時正值梅子的成熟期,所以被稱作梅雨季節。那么,梅雨是怎么形成的,它屬于哪種降雨類型?下面,結合公職考試的命題特點,為大家梳理一下降雨類型的知識清單。
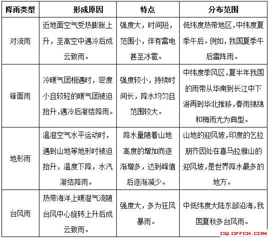
一、降雨的四大類型及成因
當空氣中水汽充足且達到飽和后,一般就會發生降雨。降雨只要分為鋒面雨、對流雨、臺風雨和地形雨四種類型。下面,將從形成原因,特點以及分布范圍等方面來梳理下四大降雨類型的考點。

二、實戰模擬
1.(單選)“清明時節雨紛紛”中的降雨屬于()降雨類型。
A.對流雨 B.鋒面雨 C.地形雨 D.臺風雨
【答案】B。解析:清明時節處在春天晚期,此時氣溫逐漸升高,從東南沿海吹來的暖濕氣流與大陸的冷氣團相遇,由于暖氣團密度小且較輕被迫抬升,遇冷后凝結降雨。此外時節的雨強度較小,持續時間較長。因此,從降雨的成因和特點來看,清明時節的降雨屬于鋒面雨。故本題答案選B。
2.(單選題)“東邊日出西邊雨,道是無晴卻有晴”中的降雨屬于()降雨類型。
A.對流雨 B.鋒面雨 C.地形雨 D.臺風雨
【答案】A。解析:“東邊日出西邊雨,道是無晴卻有晴”出自劉禹錫的《竹枝詞二首·其一》,指的是東方出太陽,西邊落雨。不是晴天吧,又是晴天。它反映了四川東部的熱雷雨,其實就是對流雨。近地面空氣受熱膨脹上升,水汽冷卻凝結,形成時間短但強度大的對流雨。故本題答案選A。